| Issuing Agency: | Malawi Energy Regulatory Authority |
| Incumbent Office Name: | Malawi Energy Regulatory Authority |
| Address: |
Malawi Energy Regulatory Authority (MERA) Private Bag B496 Capiyal City Lilongwe 3, Malawi |
| Fax: | +265 (0) 1 772 666 |
| Email: | mera@meramalawi.mw |
| Website: | www.meramalawi.mw |
| Phone: | +265 (0) 1 775 810 |
| Procedure Steps | Description | Required Documents |
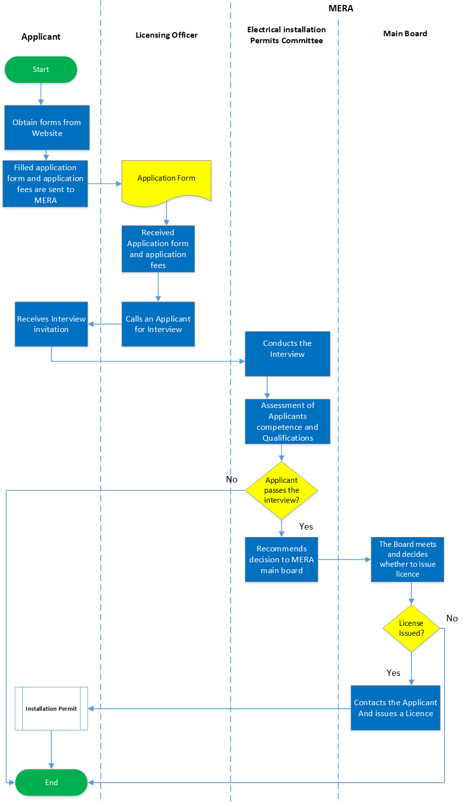
| 1 | Obtain prescribed forms found on website: www.meramalawi.mw. | |
| 2 | Fill in application form accompanied by the application fees. | |
| 3 | Send application addressed to Malawi Energy Regulatory Authority (MERA), Private Bag B496, Capital City, Lilongwe 3, Malawi or deliver at the head offices (licencing section). | |
| 4 | Upon receipt of an application, MERA acknowledges receipt in writing to the applicant within thirty days from the date of receipt; | |
| 5 | MERA, calls applicant for a physical interview at the head office. | |
| 6 | The interview is conducted by The Electrical Installation Permits Committee which assesses the competence and qualifications of the Applicants. [There different categories of licences and respective qualifications required under Electricity bylaws of 2012, Part III] | |
| 7 | The Electrical installation permits committee recommends to the main board of MERA for approval. | |
| 8 | Upon making a decision on the application, MERA communicates its decision to the applicant after 3 months. | |
| 9 | The means of communication include phone calls and emails. |
PROCESS MAP

Forms
| # | Title | Description | Issued By | File |
|---|---|---|---|---|
| 1 | Application Form for Renewable Energy License | Application Form for Renewable Energy License MERA | Malawi Energy Regulatory Authority |
Measures
| # | Name | Description | Measure Type | Agency | Comments | Legal Document | Validity To | Measure Class |
|---|---|---|---|---|---|---|---|---|
| 1 | Installations permit under Electricity Act-renewable energy. | No person must import renewable energy technologies without a permit under the Electricity Act. | Import licence fee | Malawi Energy Regulatory Authority | Safety and technical requirements compliance. | Energy Regulation Act(73:02) | 9999-12-31 | Good |
Have you found this information useful ?
Please share your feedback below and help us improve our content.
Please share your feedback below and help us improve our content.