| Issuing Agency: | Malawi Energy Regulatory Authority |
| Incumbent Office Name: | Malawi Energy Regulatory Authority |
| Address: |
Malawi Energy Regulatory Authority (MERA) Private Bag B496 Capiyal City Lilongwe 3, Malawi |
| Fax: | +265 (0) 1 772 666 |
| Email: | mera@meramalawi.mw |
| Website: | www.meramalawi.mw |
| Phone: | +265 (0) 1 775 810 |
| Procedure Steps | Description | Required Documents |
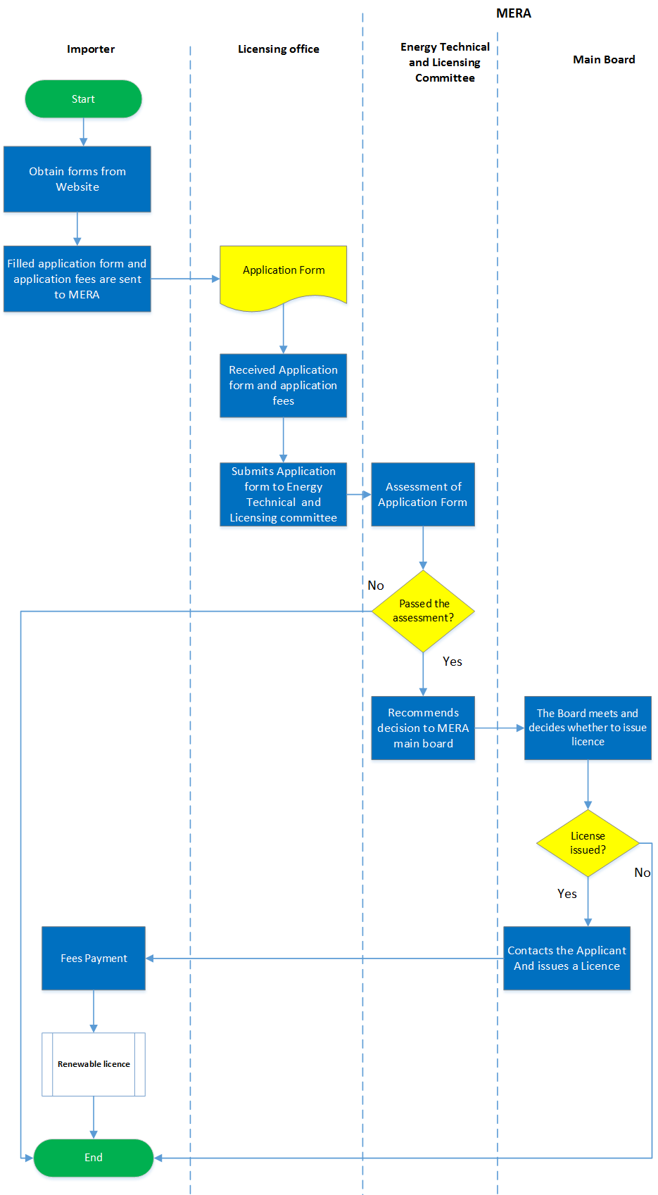
| 1 | Obtain prescribed forms found on website: www.meramalawi.mw. | |
| 2 | Fill in application form accompanied by the application fees. | |
| 3 | Fees are prescribed by the Authority in the regulations. It should be sent together with the Application form. Application fee for renewable energy technologies licence is currently K10,000.00 | |
| 4 | Send application addressed to Malawi Energy Regulatory Authority (MERA) Private Bag B496, Capital City, Lilongwe 3, Malawi or deliver at the head offices (licencing section). | |
| 5 | The Application is received by the licensing office and upon receipt of the application, MERA acknowledges receipt in writing to the applicant within thirty days from the date of receipt; | |
| 6 | The Licensing office submits the Application to the Energy Technical and licensing committee of MERA. | |
| 7 | The Technical and licensing Committee meets quarterly and when it meets, it assesses the application and recommends a decision to the MERA main board. | |
| 8 | The main MERA board meets two weeks after the Technical and Licensing committee meets and decides whether to issue the licence. | |
| 9 | MERA, upon making a decision on the application, communicates its decision to the applicant. The whole process is completed within 3 months. | |
| 10 | The means of communications include phone calls and emails according to the contacts entered on the application form. | |
| 11 | The Fee upon issue of licence for renewable energy technologies licence is currently K5, 000.00 whilst the annual licence renewal fees for renewable energy technologies Licence is K10, 000. 00. |
PROCESS MAP

Forms
| # | Title | Description | Issued By | File |
|---|---|---|---|---|
| 1 | Application Form for Renewable Energy License | Application Form for Renewable Energy License MERA | Malawi Energy Regulatory Authority |
Measures
| # | Name | Description | Measure Type | Agency | Comments | Legal Document | Validity To | Measure Class |
|---|---|---|---|---|---|---|---|---|
| 1 | Licences for renewable energy technologies activities | No person must import renewable energy technologies without a licence. | Licensing Requirement | Malawi Energy Regulatory Authority | Safety and technical requirements compliance. | Energy Regulation Act(73:02) | 9999-12-31 | Good |
Have you found this information useful ?
Please share your feedback below and help us improve our content.
Please share your feedback below and help us improve our content.